×
搜索
搜索
网站导航
首 页
关于精丰
产品中心
作业案例
联系我们
新闻资讯
视频中心
企业形象
荣誉证书
合作品牌
您的位置:
首页
→
产品中心
→
各实验测试机系列
恒温恒湿机
上一个:二手三丰自动三次元
下一个:二手自动三次元
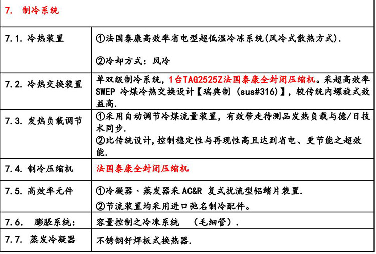
详情介绍
东莞市精丰测量仪器有限公司 版权所有
技术支持:
东莞网站建设
404 Not Found
404 Not Found
nginx